Version Control System

Top  Previous  Next

TeamServer adds a "version control system" (VCS) to which your database objects can be added and revisions of the objects can be saved.

 

All Database Workbench Enterprise users using a VCS-database via the shared repository, cannot modifying objects using the object editors without actively performing a few actions first. This makes people more aware of changes and protects database objects against modifications and keeps a trail of changes.

 

Adding a database project to the VCS

In order to start this, add the database to the VCS on the Workspace tab in the Database Navigator. Use the context menu and select Add Project to VCS.

 

Add the project to the Version Control System

 

After confirmation, this will show the Select Objects dialog.

 

 

Once a project is added to the VCS, a status indicator will show up next to the objects in the Database Navigator.

 

Domains with VCS status indicators

 

Objects in the VCS, have an indicator in the bottom left, objects that aren't in the VCS, have a light blue indicator at the top left.

 

Light blue

Object not in the VCS

Green

Object in the VCS

Red

Object checked out by yourself

Grey

Object checked out by someone else

 

Editing database objects

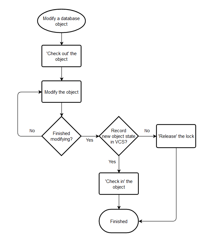
If a database object is in the VCS, before you're able to edit the object using the object editor you must lock it so others can't modify the object. Once finished, you can either instruct the VCS to keep a source copy of the modified object, or release it without modifications.

 

VCS Context Menu

In the context menu the TeamServer VCS sub menu adds functionality:

1.Add Object
2.Add Objects
3.Check Out
4.Check In
5.Release Lock
6.Break Lock
7.Check for Changes
8.Compare to Latest Revision
9.Compare to...

 

Context menu with TeamServer VCS functionality

 

1. Add Object

This will add the current object to the VCS, creating the first revision. Once added, the status indicator will show up and you cannot just start modifying the object.

 

2. Add Objects

Add multiple objects, using the object selector.

 

3. Check Out

If you 'check out' an object, you're locking the object. You are the only one that can modify the object, other users will show the object as locked and cannot modify it.

 

4. Check In

Once you're finished modifying the object, use 'check in' to save a copy of the current CREATE (object) SQL statement and release the lock.

 

5. Release Lock

If you didn't modify the object, you can alternatively simply release the lock without saving a copy of the SQL statement to create the object.

 

6. Break Lock

If for some reason, someone else needs to modify the object instead of the original user that checked the object out, a second user can break the original lock and modify the object.

 

7. Check for Changes

This will compare the current state of the object to the last revision in the VCS. Basically, it will extract the CREATE (object) SQL statement and compare the text to the last revision.

 

8. Compare to Latest Revision

This will show the text difference viewer tool with the current CREATE (object) SQL statement and the last revision.

 

9. Compare to...

This allows you to compare the current CREATE (object) SQL statement with a VCS revision of your choosing using the text difference viewer.